Qualified Infrastructure Authorization: A Blueprint for Faster, Smarter Federal Permitting
Photo: Yuttana Studio/Adobe Stock
Available Downloads
The Permitting Problem
The environmental permitting system in the United States is flawed. The system prioritizes process over environmental outcomes and infrastructure advancement. Delays in permitting, litigation, and related uncertainties threaten all energy sources—renewables and fossil fuels alike—reducing economic growth, thwarting the energy transition, and impeding economic opportunity. The lengthy, repetitive process reflects a system that prioritizes procedural compliance over measurable outcomes, creating bottlenecks in the U.S. energy system that affect price, reliability, national competitiveness, and global leadership.
At the request of the secretary of energy, the National Petroleum Council (NPC) published Bottleneck to Breakthrough: A Permitting Blueprint to Build. Among the 10 recommendations proposed in that report, the NPC recommends that Congress explore and adopt a new approach to infrastructure permitting. Dubbed “Qualified Infrastructure Authorization” (QIA), this new approach calls for efficient approval of qualified energy infrastructure, to be granted when projects meet a priori articulated standards and monitoring requirements. This should provide environmental protection consistent with the law and stakeholder engagement to advance the public interest via the democratic process.
QIA would reorient energy project development in the United States, promising a win-win for development and environmental protection. But several questions arise about how it would work in practice—particularly how different environmental statutes can accommodate a standards-based approach to permitting and how QIA can preserve the appropriate balance between state and federal authorities. To answer these questions, Congress will have to identify where, and under what conditions, existing environmental statutes allow for streamlined permitting that protects the environment and public safety, engages the public in the process, and builds lasting infrastructure.
The Current Permitting Landscape
This section provides a high-level overview of the major federal environmental permitting and consultation requirements that frequently apply to energy infrastructure projects. As detailed below, projects often move through multiple overlapping review and permitting regimes, each with its own timelines, documentation demands, and litigation exposure.
The National Environmental Policy Act (NEPA) has become a chokepoint for energy infrastructure projects. NEPA is invoked when a major federal action—including the issuance of a federal permit—could significantly affect the quality of the human environment. NEPA directs agencies to issue an environmental impact statement (EIS) on the reasonably foreseeable significant environmental effects of the proposed action, or an environmental assessment (EA) if significant effects are not expected or remain uncertain. Most major infrastructure projects require an EIS, and these documents can take years to produce and be as long as 300 pages. For EISs issued in 2024, the average preparation time from notice of intent to notice of availability of the final EIS was 4.4 years, with a median of 2.8 years. Despite modest improvements to timelines since 2019, 61 percent of EISs still take more than two years to complete. And this figure does not include preplanning and the nearly inevitable post-decision litigation, which can extend permitting timelines further for applicants.
The U.S. Supreme Court recognized this issue in the 2025 decision Seven County Infrastructure Coalition v. Eagle County. Writing for the majority, Justice Kavanaugh stated, “NEPA is a procedural cross-check, not a substantive roadblock. The goal of the law is to inform agency decisionmaking, not to paralyze it.” The Court held that “NEPA requires agencies to focus on the environmental effects of the project at issue,” not the effects of upstream and downstream projects that are separate in time or place or fall outside the agency’s immediate authority. These dynamics have intensified calls for permitting reform that preserves strong environmental safeguards while reducing uncertainty and delay.
Despite the Supreme Court confirming that NEPA is a “purely procedural statute,” NEPA has become a major chokepoint for infrastructure projects, stopping or slowing energy initiatives due to unnecessarily expansive studies, duplicative analyses, and litigation risk. NEPA review is often redundant: State review programs and substantive federal environmental statutes frequently evaluate many of the same impacts yet do so through separate processes that are not consistently sequenced, coordinated, or aligned. The result is a fragmented system in which a project can satisfy one layer of review only to be delayed by another, sometimes for reasons that do not materially improve environmental outcomes.
In addition to NEPA’s procedural delays, the overlapping implementation of substantive environmental statutes does not consistently translate into improved environmental outcomes. Significant redundancy among siloed processes creates inefficiencies and consumes industry and government resources without necessarily improving environmental outcomes. A system with a centralized infrastructure-specific agency to lead and issue a single federal approval—incorporating and reflecting compliance determinations under all applicable federal siting and environmental statutes—would streamline this convoluted process and eliminate the redundancy that currently plagues energy infrastructure projects.
The NPC report lays out 19 federal laws that have created processes for conducting preconstruction reviews of energy infrastructure projects and federal standards for the potential impacts of energy infrastructure development. This white paper analyzes seven of these federal laws, selected for their commonness in the permitting process of energy infrastructure projects and their tendency to cause delays.
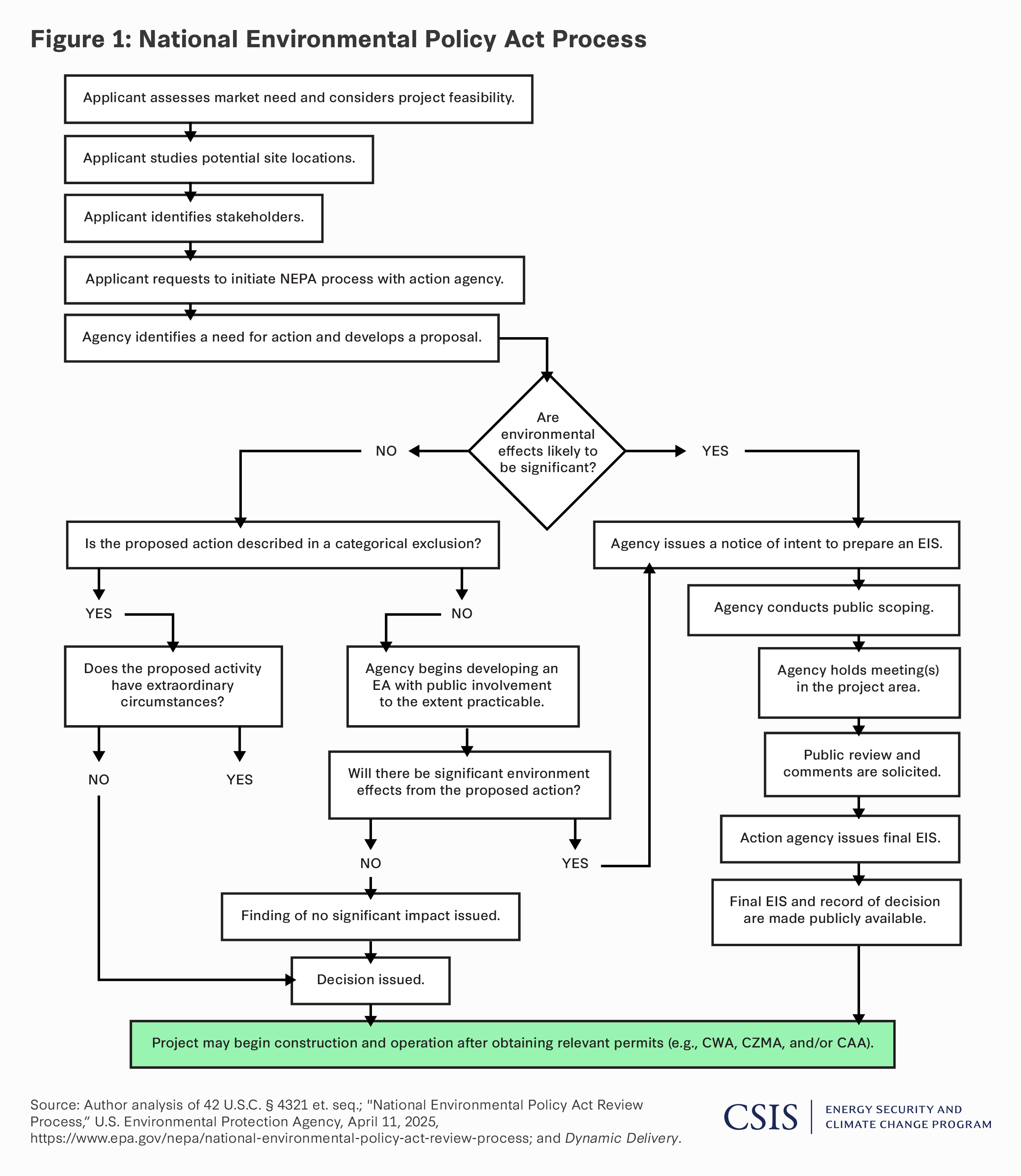
National Environmental Policy Act Review Process
As noted above, NEPA review proceeds along a tiered structure. Agencies may apply categorical exclusions (CEs), which are a “class of actions that a Federal agency has determined, after review by [the Council on Environmental Quality], do not individually or cumulatively have a significant effect on the human environment and for which, therefore, neither an environmental assessment nor an environmental impact statement is normally required.” In practice, many energy infrastructure projects proceed through the more time-intensive EA or EIS pathways, even where impacts are routine or well understood. Although CEs are designed to conserve agency resources and focus detailed review on projects with novel or higher-risk activities, agencies have been cautious in expanding their use. As a result, projects with predictable and mitigable impacts are often subjected to case-specific analysis, adding time and cost without providing strong environmental protections.
Under existing law, agencies have authority—subject to review by the Council on Environmental Quality—to establish or revise CEs based on experience and evidence demonstrating that a class of actions does not normally have significant environmental effects. Expanded and updated CEs for routine infrastructure activities in previously disturbed areas, established energy corridors, or projects employing standardized mitigation measures should be pursued administratively. Such reforms would not eliminate environmental safeguards; rather, they would allow agencies to concentrate analytical resources where risk and uncertainty are greatest.
In addition to revisiting CEs, agencies should refine the scope of their NEPA analysis consistent with Supreme Court precedent. Agencies retain the discretion to define the scope of review consistent with the holding in Seven County, limiting analysis to effects that are sufficiently proximate and causally connected to the proposed federal action. Greater clarity in defining the scope of review and expanding the use of CEs could reduce unnecessary delays within the existing statutory framework. More structural changes to create a presumptive QIA pathway to integrate NEPA compliance across multiple statutes would require congressional authorization and are addressed in later sections of this paper.
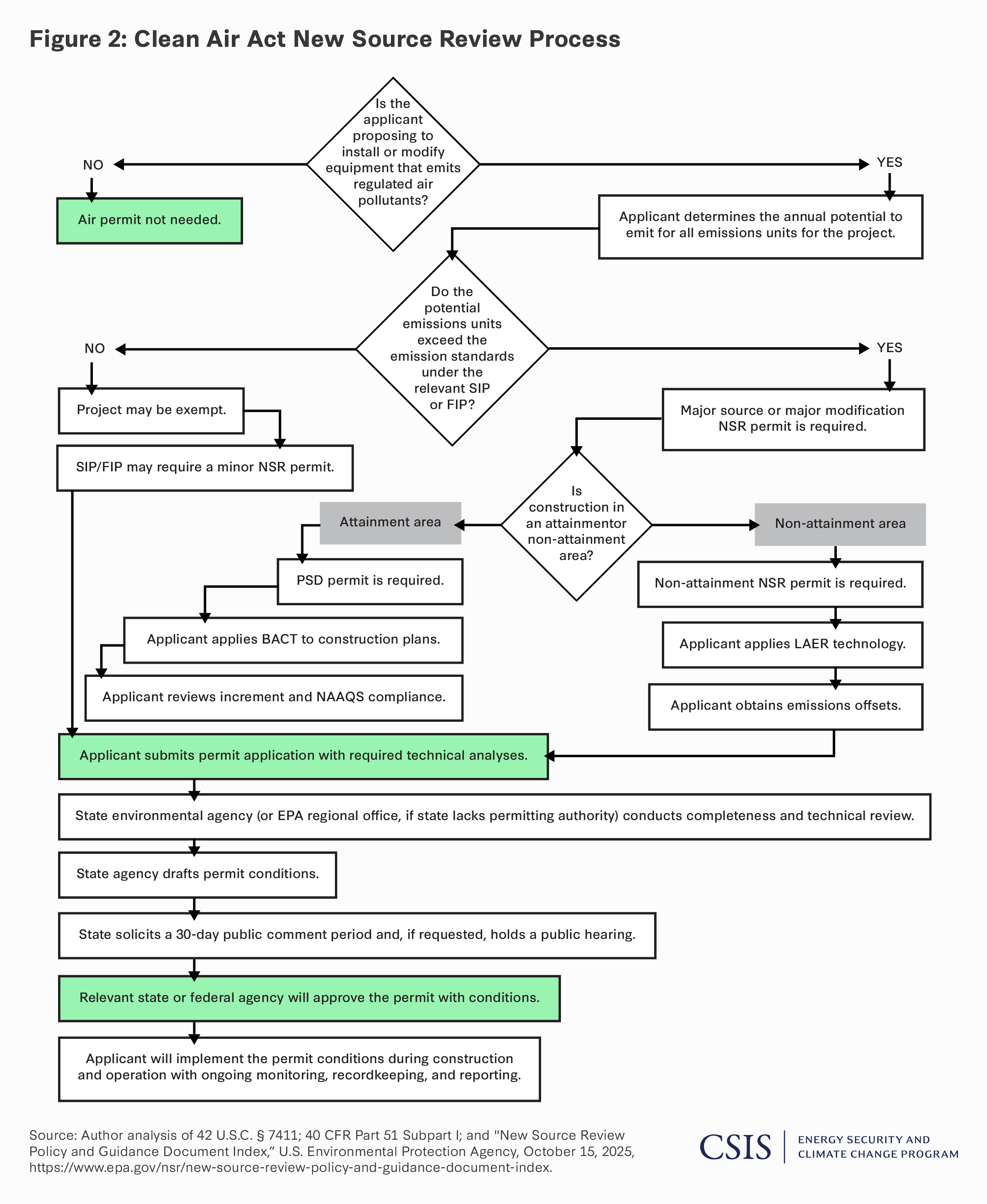
Clean Air Act: New Source Review
Before building or expanding a major facility, the CAA requires developers to obtain a preconstruction permit through the NSR program. The type of permit a project needs—either a Prevention of Significant Deterioration (PSD) permit or a nonattainment NSR permit—depends on the local air quality and how many regulated pollutants the project would emit. In practice, this process drags on for years, especially when developers must model emissions, regulators must determine which emission control technologies qualify to meet the relevant requirements, and opponents often challenge permits through public comment and litigation.
Much of the delay in NSR arises from the complexity and variability of implementation across states and permitting authorities. NSR implementation through state, local, tribal, and federal agencies result in multilayered reviews and requirements that vary by jurisdiction. In addition, technical aspects such as air quality modeling and emission control technology reviews further contribute to variability. In the near term, agencies can streamline NSR through standardized modeling practices, clearer guidance on how the requirements for control technology are determined, and improved interagency coordination. A broader QIA-style presumptive approval pathway for routine projects would likely require congressional action to ensure statutory durability and consistency across jurisdictions.
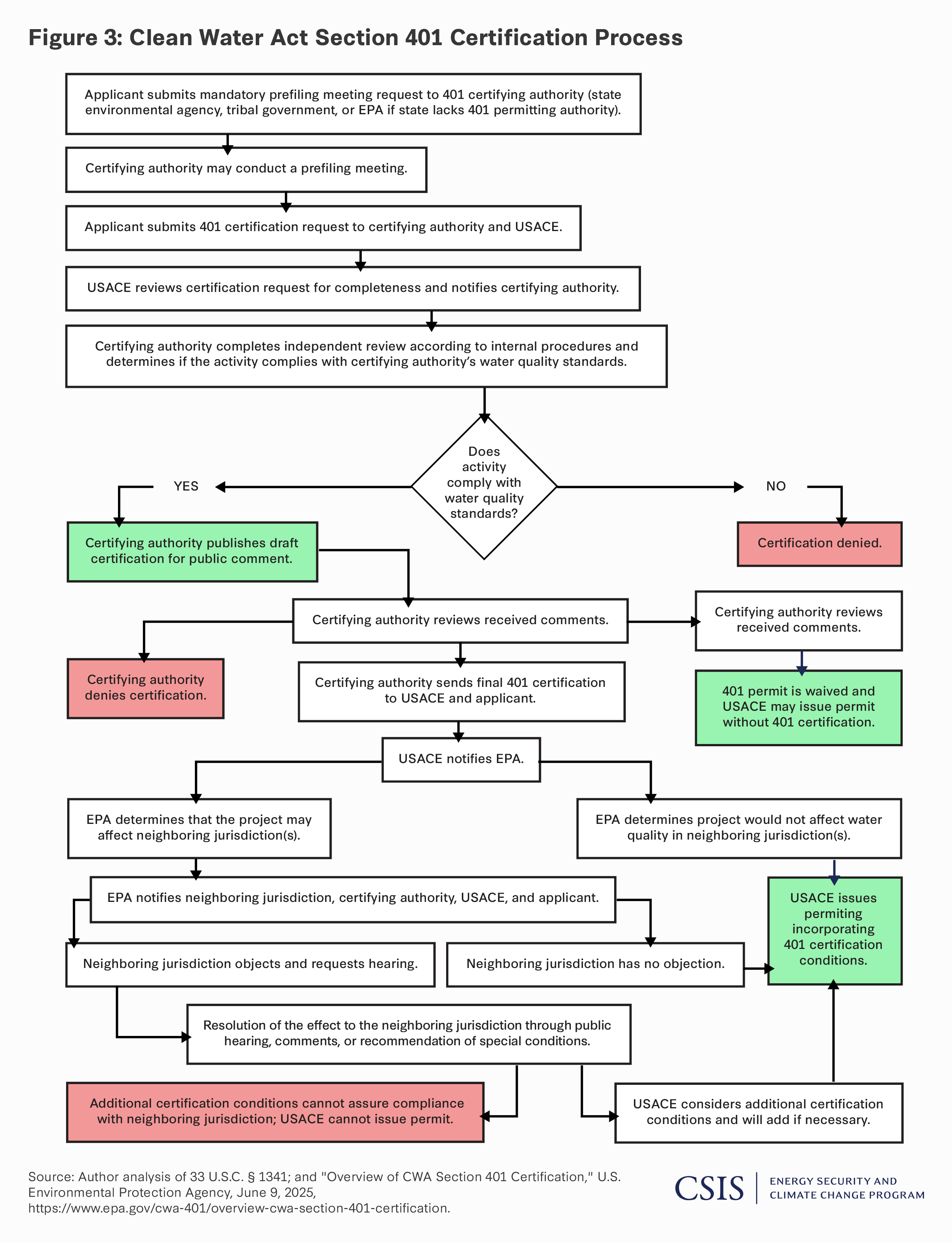
Clean Water Act and Rivers and Harbors Act: Section 401 Certification, Section 404 Dredge and Fill Permits, and Section 10 Authorization
If a project will affect a water of the United States (WOTUS), energy infrastructure developers may need a CWA Section 401 certification and a Section 404 permit. States and authorized tribes where the discharge would originate are generally responsible for issuing that certification. The certification should establish that the project’s discharges will not result in violations of federal water quality standards. Like NEPA, the Section 401 process has become a permitting chokehold due to its vulnerability to shifting regulatory interpretations and procedural abuse. Particularly, the ever-changing definition of WOTUS and the scope of review provided to states has led to years of legal and political battles. State authority under Section 401 is expansive: If the state denies certification, the overarching federal license or permit is denied. This instability has meant that the rules for project permitting are constantly in flux, raising costs and making long-term planning for energy infrastructure projects nearly impossible.
CWA Section 404 requires a permit for the discharge of dredged or fill material into a WOTUS. In addition, RHA Section 10 requires authorization for work in, over, or under navigable waters. USACE often administers Section 404 and Section 10 through a joint application process, meaning that a single project requires multiple approvals coordinated through USACE and other agencies as well. These processes typically require technical studies, alternatives analyses, mitigation planning, and public review, and they can interact with NEPA review to extend timelines when agencies lack aligned schedules or when jurisdictional determinations are contested.
To manage routine activities affecting WOTUS more efficiently, the USACE’s Nationwide Permit (NWP) program allows for the streamlining of project authorizations under Section 404 and Section 10 when impacts are expected to be minimal. By allowing qualifying projects to proceed under standardized conditions, NWPs can reduce the need for individualized, case-by-case permitting and help project developers avoid delays that otherwise would slow critical infrastructure deployment. At the same time, developers must still ensure compliance with applicable NWP terms and conditions, as well as other relevant environmental and resource requirements—providing a measure of oversight that has remained relatively durable across administrations.
The NWP program’s effectiveness, however, is shaped as much by its limitations as by its strengths. While some projects may proceed quickly under a straightforward authorization pathway, others must submit a preconstruction notification (PCN) to USACE based on general or regional conditions, which can introduce extended review timelines. Predictability can also be undermined by inconsistent implementation across USACE districts and regions: Activities allowed under a given NWP (including NWP 12, which covers oil and gas pipeline infrastructure) in one area may be restricted or unavailable in another. These inconsistencies frustrate project sponsors and can weaken transparency and public confidence in the permitting process. NWPs are also periodically subject to litigation, and court decisions—including nationwide injunctions—can create uncertainty for both agencies and the regulated community. These limitations suggest that while NWPs provide a valuable administrative model, achieving consistent, cross-jurisdictional predictability would again likely require congressional action to harmonize standards and reduce vulnerability to piecemeal litigation.
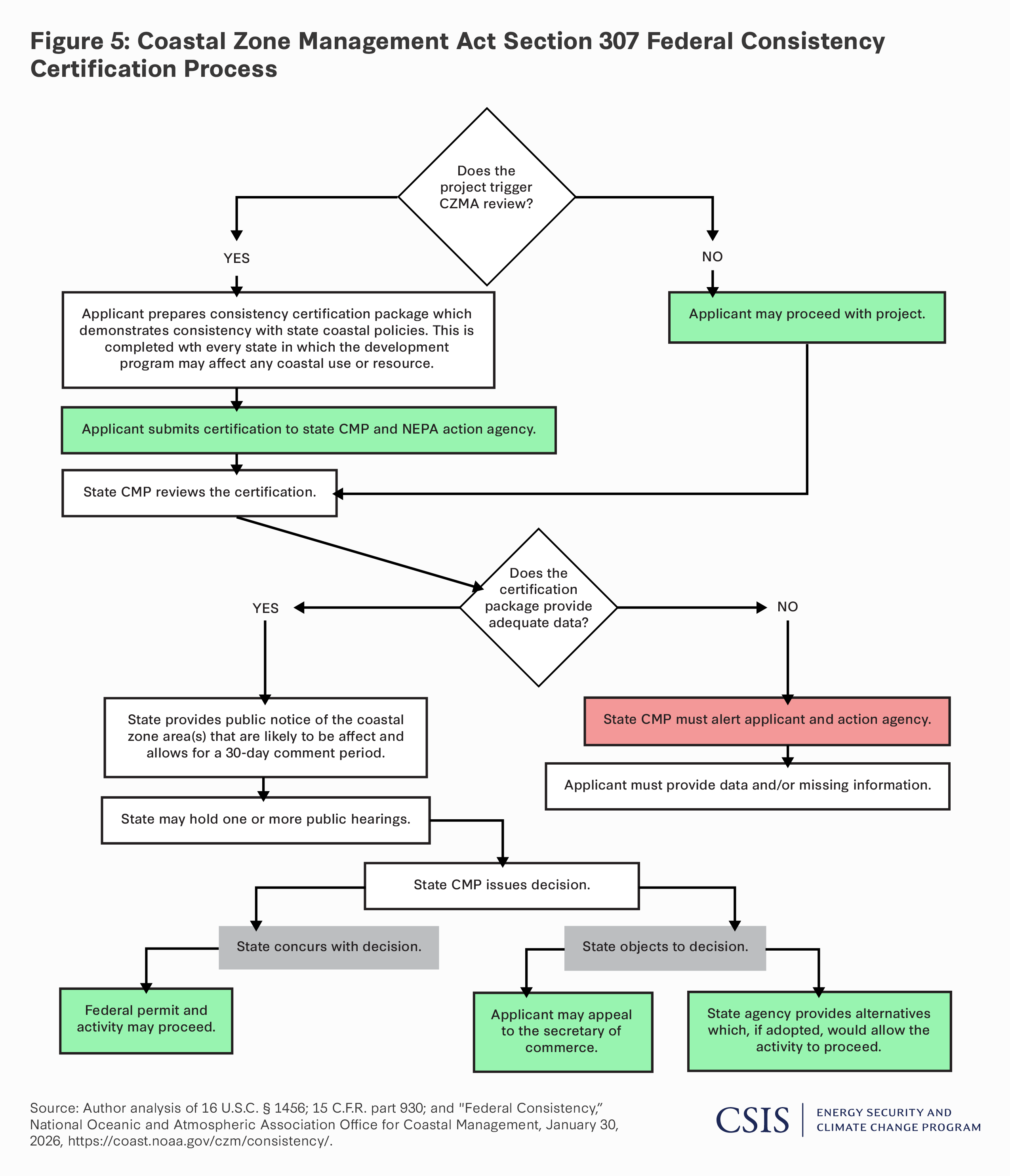
Coastal Zone Management Act: Federal Consistency Review
For projects located in a state or tribal coastal zone, the CZMA Section 307 federal consistency requirement may apply. This requires the applicant to submit a consistency certification to the state or tribal authority to demonstrate that the proposed activity will be consistent with the enforceable policies of the relevant CMP. Federal consistency determinations introduce additional layers of review, requiring coordination with state and tribal authorities and potentially creating sequential decision points that lengthen the overall permitting timeline.
Because CZMA consistency review is rooted in cooperative federalism, much of the opportunity for streamlining lies in earlier coordination, standardized data requirements, and alignment of state and federal timelines. These are steps that may be implemented administratively without congressional direction. Structural changes to the scope or enforceability of consistency determinations, however, would require legislative amendment.
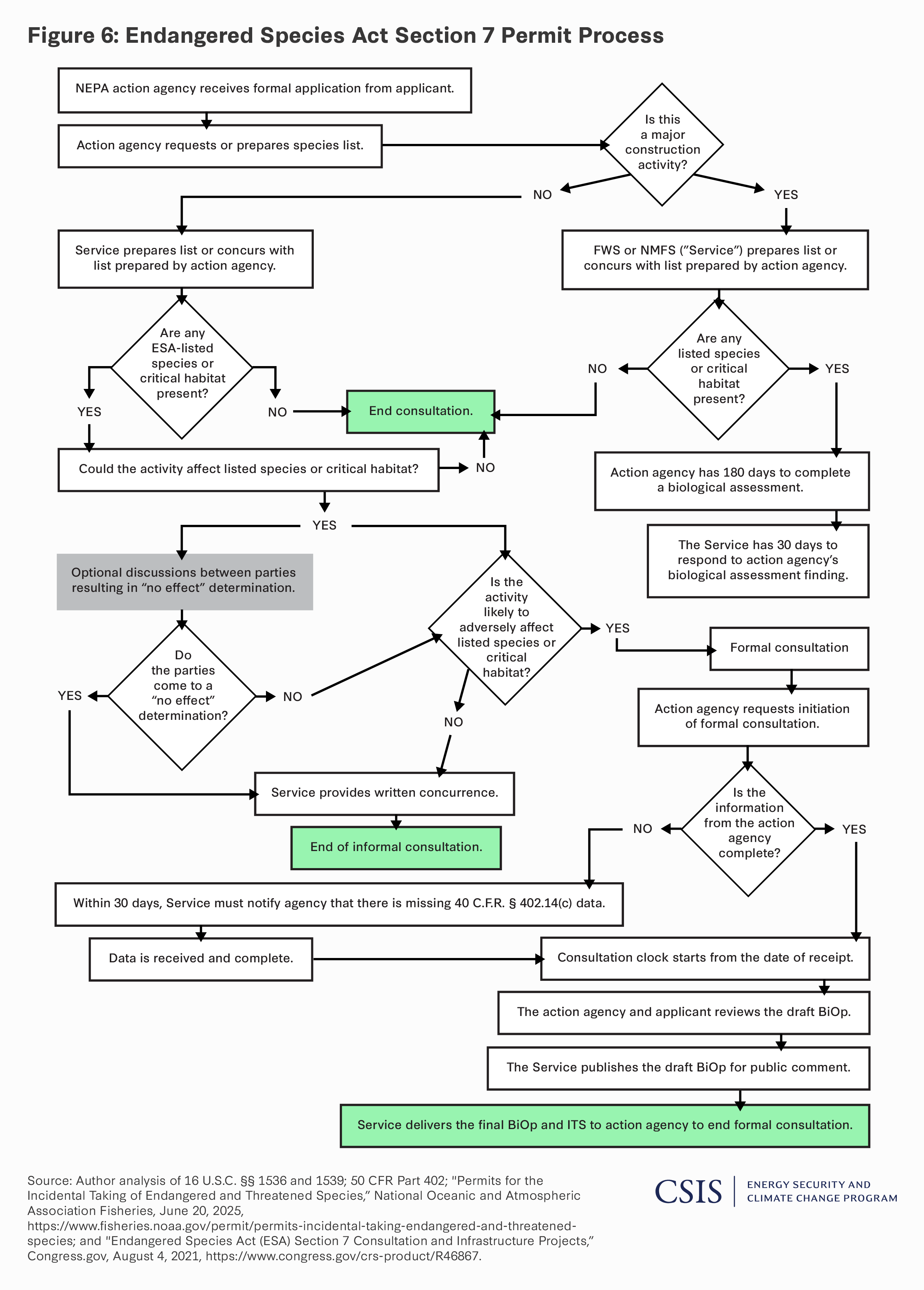
Endangered Species Act: Section 7 Consultation
The ESA adds an additional layer of consultation and permitting requirements for projects that may affect species listed as threatened or endangered, along with their critical habitats. For actions authorized, funded, or carried out by federal agencies, ESA Section 7 requires consultation with the FWS or NMFS when listed species or critical habitat may be affected. That consultation concludes with a Biological Opinion (BiOp) describing the effects of the proposed action and any required mitigation measures. Where the BiOp concludes that the action is not likely to jeopardize listed species or adversely modify critical habitat, incidental take (i.e., unintended harm done to protected species) associated with the federal action is ordinarily addressed through an incidental take statement issued as part of the Section 7 process. Project implementation thereafter depends on strict compliance with mitigation measures, monitoring, and adaptive management requirements. This process can be time consuming and can also increase litigation risk, especially when the adequacy of the BiOp or the underlying scientific record is challenged.
ESA consultation is fundamentally case specific and science driven, leaving limited room for statutory streamlining without risking weakened species protections. Agencies can expand programmatic consultation and standardized mitigation where impacts are routine, but Congress may be hesitant about reforms that would constrain case-specific review in sensitive critical habitats.
National Historic Preservation Act: Section 106 Consultation
The NHPA Section 106 process requires federal agencies to consider the effect of their actions on historic properties. The process is procedural but meaningful: It requires identification of historic resources, assessment of adverse effects, and consultation with state historic preservation officers, tribal historic preservation officers, affected tribes, and other stakeholders. Section 106 also provides opportunities for public input. In practice, sequencing challenges and consultation disputes can delay project timelines, particularly for projects spanning large geographic areas, those on or near tribal lands, or those involving multiple federal approvals.
Many Section 106 delays stem from inconsistent consultation practices rather than NHPA’s core requirements. Improved early scoping, standardized documentation, and clearer consultation timelines could be achieved through administrative reforms, all while preserving the statute’s essential role in protecting cultural and historic resources.
The Principles of QIA
QIA offers a framework that is not merely another streamlining tool, but a cross-statute, intergovernmental approach that shifts effort from repetitive paperwork toward enforceable standards and oversight. QIA represents a statutory redesign, not a patchwork fix. While near-term improvements to the existing system are both possible and necessary, QIA would require careful legislative crafting by Congress to establish a standardized, criteria-based approval pathway for projects with predictable and mitigable impacts, while preserving environmental protection and stakeholder engagement. Unlike programmatic EAs and EISs under NEPA and NWPs under the CWA, QIA would operate across multiple federal statutes and federal-state-tribal coordination points, reducing duplicative review and sequencing problems. If designed and implemented correctly, QIA could address the shortcomings of existing streamlined approaches: inconsistency, procedural layering, and limited geographic applicability.
To apply QIA to infrastructure proposals in a consistent manner across geographic and temporal projects, Congress should prioritize three things: (1) eligibility and predictability, (2) environmental integrity, and (3) process modernization.
Eligibility and Predictability
Since QIA would apply primarily to routine, well-understood energy infrastructure projects, Congress should establish clear, category-based eligibility to promote predictability for project developers, regulators, and stakeholders. Eligibility should be based on project type and standardized design methods, as well as on project location. For example, infrastructure proposed on existing brownfield sites, in previously disturbed areas, or within designated energy corridors on federal land should be eligible for expedited review, as these locations are well studied and their environmental risks are better understood.
Eligibility for QIA should also be determined by objective and unambiguous criteria. Congress should direct agencies to develop quantitative thresholds and technical specifications to define project eligibility, such as acreage disturbed, emissions levels, or the presence of listed species. Technical characteristics could include reliance on routine equipment, application of best available technologies, and use of standardized studies and methodologies. Establishing clear eligibility criteria would minimize bespoke review and provide greater predictability throughout the permitting process. Projects that fall outside these criteria—because they are novel, complex, or present unique environmental risks—would continue to be subject to more extensive review under traditional permitting processes. These criteria and standards should be periodically reviewed and updated to reflect advances in science and technology.
Environmental Integrity
To preserve environmental integrity while streamlining development, a QIA framework must rely on enforceable standards, standardized monitoring and verification, and credible enforcement. Congress should establish clear, enforceable performance standards aligned with substantive environmental statutes. Ideally, Congress would articulate the performance, mitigation, and scientific standards necessary to meet statutory requirements, allowing these expectations to be incorporated early in project design. Streamlining front-end review would also allow agencies to redirect resources toward monitoring and compliance during and after construction.
Congress should direct agencies to develop criteria-based monitoring protocols that require developers to provide data and periodic reporting as a condition of project authorization. This approach would both verify compliance and generate meaningful data to evaluate QIA’s effectiveness. With reduced procedural burden, agencies could reallocate staff capacity toward inspections, audits, and compliance verification. Emphasizing enforcement will allow projects to proceed more quickly without sacrificing environmental accountability.
Process Modernization
Finally, modernizing the permitting process would enable more public engagement while improving transparency. The notice-and-comment process—required under Section 553 of the Administrative Procedure Act—has become redundant in the context of infrastructure permitting, as individual projects often trigger multiple overlapping comment periods across different permits. This fragmentation can confuse the public and unnecessarily prolong review. Moreover, the complexity of the current notice-and-comment system has itself become a barrier to meaningful participation: Navigating platforms such as regulations.gov and understanding the applicable legal frameworks requires time and expertise that many members of the public do not have. The increasing prevalence of computer-generated mass comments further strains the system, and this is likely to expand with the use of artificial intelligence. A single, standardized notice-and-comment period for QIA-eligible projects would provide a clearer and more accessible forum for public input.
In addition, QIA should emphasize regular coordination among federal, state, tribal, and local authorities. Shared data platforms, unified monitoring agreements, and aligned public engagement timelines would reduce duplication and improve transparency for both regulators and the public. The sections below describe how the principles of QIA can be applied to the major federal environmental statutory requirements that currently drive delays and uncertainty.
From Bottleneck to Blueprint: Applying QIA Across Environmental Statutes
Applying QIA across environmental statutes requires distinguishing between reforms that agencies can implement under existing authority and those that demand new statutory authorization. While there are administrative streamlining opportunities that could be implemented in the near term, a durable QIA framework would require legislative action to establish presumptive approval pathways and align review across federal statutes.
Standardized Compliance and Expanding Presumptive Approvals Under NEPA
NEPA operates as a procedural overlay that often replicates analyses done elsewhere, with uncertain scope and prolonged timelines. A QIA framework could address these shortcoming by expanding CEs where project impacts are predictable, well understood, and effectively mitigated. Maximizing the use of CEs would conserve agency resources and allow regulators to focus attention on novel or higher-risk activities that may warrant more intensive review.
Expanding CEs can largely be pursued through agency action. However, creating a statutory presumptive approval pathway for QIA-eligible projects would require congressional authorization. Under this approach, if a project fits within an eligible category and satisfies objective criteria and enforceable standards, the developer’s participation in the QIA process—including standardized reporting, public notice, and stakeholder engagement—would fulfill NEPA’s procedural requirements. A single federal permitting entity would serve as the lead coordinator of the whole process.
While conceptually similar to programmatic environmental review under NEPA—which allows agencies to conduct holistic evaluations for individual actions at a broad level—QIA would go further by granting presumptive approval when defined criteria are met and by operating across multiple statutes rather than within NEPA alone. This structure would facilitate coordination among federal, state, and tribal authorities and reduce duplicative review.
Once compliance with applicable substantive environmental statutes is confirmed, the lead permitting agency would provide a standardized, time-bound notice-and-comment period through a single online docket. This approach would allow all interested parties to participate through a clear and accessible process. Projects that fall outside of QIA eligibility would continue to receive case-specific review. However, by reducing the volume of bespoke reviews for routine projects, agencies would have greater capacity to conduct timely review of projects that present novel or complex impacts.
CAA: Predefined Performance Standards and Standardized Modeling
Under the current system, PSD and nonattainment NSR permitting can be slow due to project-specific emissions modeling, emission control technology determinations, and procedural variability. To address these challenges, a QIA framework should rely on objective emissions thresholds and standardized modeling protocols for eligible project categories, such as common equipment types and well-established control technologies. This would allow for consistent, methodical evaluation of projects with known emissions profiles.
Projects that meet emissions thresholds, commit to standardized controls and operating limits, and adopt monitoring and reporting requirements could qualify for expedited, criteria-based approval. This approach would shift regulatory emphasis from front-end paperwork toward ongoing compliance, inspection, and enforcement to reinforce environmental protection while improving permitting efficiency. While agencies can improve consistency through guidance and standardized modeling, any effort to create binding presumptive approvals across jurisdictions would likely require legislative support, including amendments to the CAA.
CWA and RHA: Expand Standardization and Align Local, State, and Federal Agencies
For projects that require water-related approvals, the multiple CWA and RHA permits often require iterative, sequential review across agencies and jurisdictions, increasing delay and uncertainty. Congress can address these inefficiencies by explicitly structuring concurrent state and federal reviews so that CWA Section 401 certification timelines align with CWA Section 404 and RHA Section 10 decision points, rather than proceeding sequentially. Aligning timelines and sequencing could be achieved through congressional direction, while expanded use of standardized permits for routine activities may be implemented under existing USACE authority.
CWA Section 401 reflects Congress’s deliberate choice to vest states and tribes with significant certification authority under the system of cooperative federalism. Whether and how to modify that authority within a QIA framework raises substantial federalism questions that would require careful congressional consideration and consultation with state and tribal governments.
Congress should also direct agencies to develop standardized criteria for routine impacts and mitigation, such as minimal-impact crossings or work conducted in previously disturbed areas or designated energy corridors. The NWP program demonstrates that standardized approaches for water-related approvals are feasible for routine activities. However, NWPs face well-documented limitations, including inconsistent application across USACE districts, PCN-triggered delays, and recurring litigation risk. A QIA framework would extend NWP-like standardization across various statutes while increasing uniformity and transparency through centralized coordination.
By reducing the time spent on repetitive permitting steps, agencies could redirect resources toward standardized monitoring protocols and reporting systems. This would improve the verification of compliance and mitigation performance while strengthening accountability.
CZMA: Align Federal Consistency Requirements with QIA Criteria and Timelines
Federal consistency determinations can introduce additional review layers that extend timelines when state CMPs apply or when the NOAA Office for Coastal Management (OCM) becomes involved. To integrate this requirement into a QIA framework, Congress should direct the NOAA OCM to work with state agencies to establish objective criteria for coastal impacts and mitigation within approved CMPs.
These criteria could specify required data elements in consistency certification packages, including construction timing windows, erosion control measures, and habitat buffers. Early coordination with coastal authorities, combined with shared data systems and aligned timelines, would allow federal consistency review to proceed concurrently with other QIA evaluations rather than as a separate, sequential process.
ESA: Encourage Programmatic Consultation and Standardize Mitigation Measures
Unlike primarily procedural statutes, ESA obligations are both substantive and species- and habitat-specific. QIA therefore cannot rely on categorical exemptions that eliminate review altogether. Instead, it must build on programmatic consultation tools under Section 7 that evaluate recurring activities at a broader scale while preserving case-specific protections. These significant scientific and legal sensitivities make ESA the greatest challenge for standardization. Nonetheless, elements of ESA review are compatible with a QIA framework, in cases where impacts are predictable and mitigable. Agencies should expand the use of programmatic consultation for recurring activities in established energy corridors or previously disturbed areas, in addition to updating species assessments periodically to reflect the best available science.
Where appropriate, agencies could also standardize avoidance and minimization measures, monitoring triggers, and adaptive management requirements. Conducting this work in advance would help streamline the ESA Section 7 consultation process without weakening species protection.
For projects affecting critical habitat that involve high scientific uncertainty, novel technologies, previously unexamined impact pathways, or circumstances where agencies lack an established programmatic BiOp, individualized consultation should be preserved. In such cases, formal consultation should be initiated as early as possible and integrated into the broader QIA timeline, docket, and consolidated public engagement process. QIA should not be used to bypass meaningful consultation with tribes or affected communities, nor can it compromise protections where take of a listed species is likely. By pairing firm safeguards with targeted streamlining, QIA can reduce delays while upholding ESA’s core conservation objectives.
Any effort to integrate ESA compliance into a QIA framework would require careful congressional examination of scientific standards, consultation practices, and litigation risk. Decisions regarding the appropriate balance between programmatic efficiency and species-specific review are fundamentally legislative choices that should be informed by expert testimony and stakeholder input.
Even if the ESA cannot be standardized in the same manner as other permitting statutes, streamlining the other requirements would allow the lead federal agency to devote greater time and resources to evaluating potential impacts to listed species and critical habitat at the outset of the QIA process. Earlier identification of ESA issues would allow agencies to initiate Section 7 consultation at the earliest practicable stage and, where appropriate, rely on or expand programmatic consultations for recurring activities in defined corridors or disturbed areas. By resolving consultation questions upfront—through clear avoidance, minimization, and mitigation measures—agencies could reduce the risk of later-stage delays and litigation while strengthening species and habitat protection. This approach would shift ESA compliance from reactive, project-by-project dispute resolution toward proactive conservation planning grounded in Section 7 consultation, improving both ecological outcomes and permitting certainty.
NHPA: Standardize Process Mechanisms While Preserving Meaningful Consultation
Consultation under NHPA Section 106 can become slow and uneven when approaches vary among state and tribal agencies. Under a QIA framework, the lead permitting agency should conduct early scoping to determine whether a proposed action has the potential to affect historic properties. Congress should also establish consultation timelines supported by early coordination with State Historic Preservation Offices and tribal Historic Preservation Offices, shared data platforms, and standardized documentation formats. These measures would preserve the core requirements of Section 106—meaningful consultation and public input—while improving consistency, transparency, and predictability across projects. Many of these improvements could be implemented administratively, though Congress could reinforce timelines and coordination expectations through QIA legislation.
Because Section 106 consultation implicates tribal sovereignty, federal trust responsibilities, and cultural resource protection, any effort to integrate NHPA review into a QIA framework would require careful congressional consultation with tribal governments and preservation stakeholders. Decisions regarding timelines, documentation standards, and the scope of consultation would require procedural adjustments as well as sensitive legal and historical considerations.
QIA Model
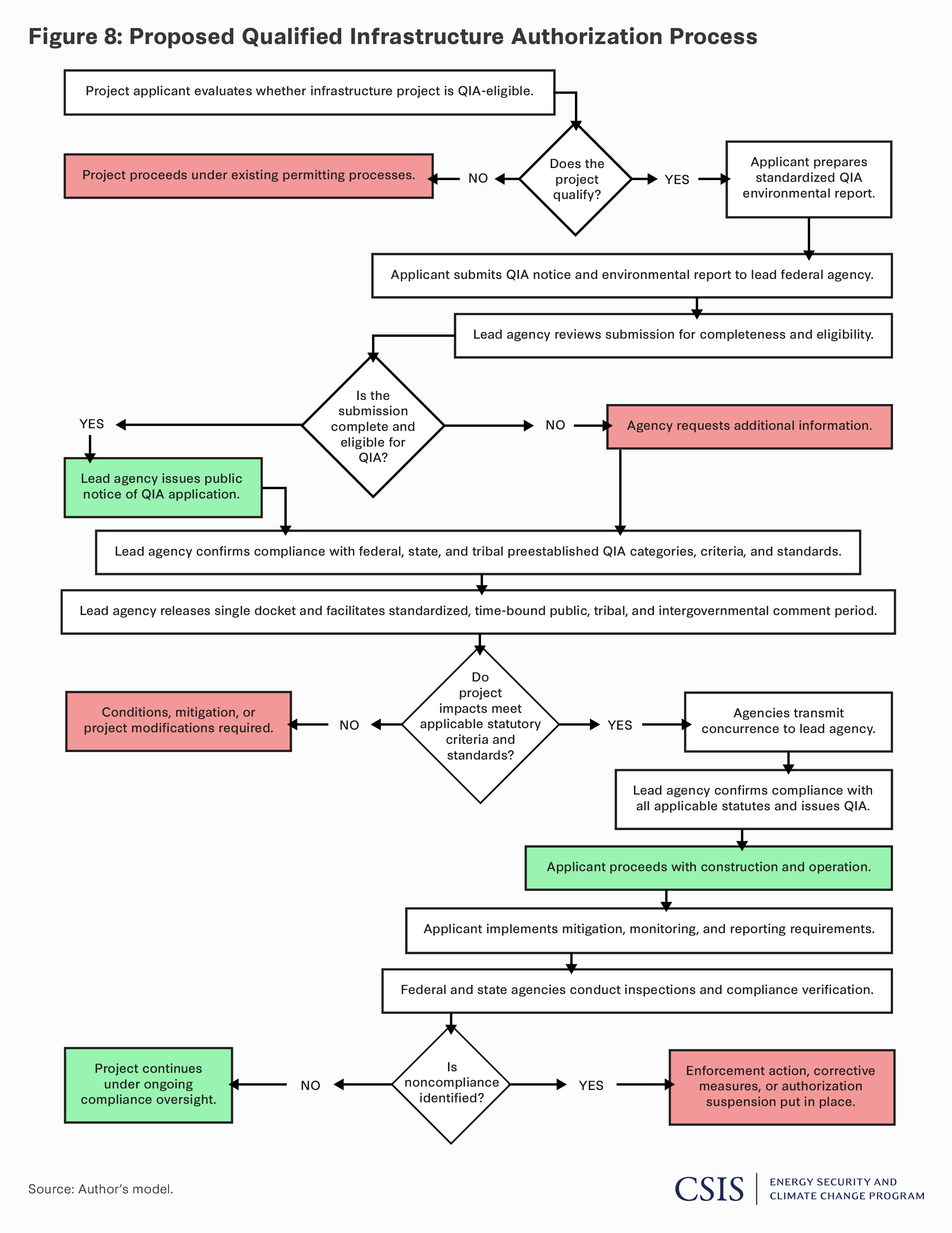
QIA would function as an integrated, criteria-based permitting pathway administered by a designated lead federal agency determined by project type, with defined roles for cooperating federal, state, tribal, and local authorities. Unlike the current system where projects move sequentially through multiple statutory reviews by various agencies, a QIA framework would consolidate environmental review and authorization for qualifying energy projects into a single coordinated process while preserving substantive environmental protections and public engagement.
Under a QIA framework, Congress would establish categories of eligible infrastructure projects based on predictable impacts, standardized design, and well-understood mitigation measures. Project developers seeking a QIA would submit a standardized environmental report demonstrating compliance with objective eligibility criteria and enforceable standards that reflect the substantive requirements of applicable environmental statutes. For qualifying projects, this report would serve as the central environmental document, satisfying NEPA’s environmental review requirements while eliminating duplicative analyses and inconsistent documentation requirements across agencies.
The designated lead agency would be responsible for reviewing QIA applications for completeness and eligibility, issuing public notice, and coordinating concurrent review by relevant agencies and authorities, such as under the ESA and NHPA. Rather than sequential approvals, agencies would assess projects simultaneously against predefined statutory criteria and standards within a time-bound review period. Public, tribal, and intergovernmental input would occur through a standardized and consolidated notice-and-comment process, supported by a single, transparent docket. Where projects meet applicable criteria and standards, the lead agency would issue a QIA satisfying federal environmental authorization requirements for the covered actions.
Crucially, QIA would not eliminate environmental oversight; instead, it would shift emphasis from prolonged front-end review toward enforceable conditions, monitoring, and compliance. Authorizations would include standardized mitigation requirements, monitoring and reporting obligations, and clear enforcement mechanisms. Agencies would retain authority to inspect, audit, and enforce compliance throughout construction and operation, ensuring that environmental performance—not paperwork—remains the focus of regulatory oversight.
Crucially, QIA would not eliminate environmental oversight; instead, it would shift emphasis from prolonged front-end review toward enforceable conditions, monitoring, and compliance.
Furthermore, advocating for QIA does not suggest shifting siting authority away from states. Instead, it would improve coordination among existing authorities by aligning federal, state, and tribal review processes within a single, predictable framework. States and tribes would retain their existing roles under applicable statutes—including authority over siting decisions, certifications, and consultations—while benefiting from clearer timelines, shared information, and concurrent review. By reducing duplication and sequencing conflicts, QIA would strengthen intergovernmental cooperation and improve outcomes for both project developers and affected communities.
Implementation Pathway
Implementing a QIA framework would require congressional action to establish clear statutory authority for criteria-based infrastructure authorizations and to direct agencies to develop associated standards, processes, and coordination mechanisms. While agencies can and should continue pursuing incremental improvements under existing law, QIA represents a fundamentally different approach, one that cannot be fully realized through administrative reform alone. Congressional action will also ensure QIA’s longevity and efficacy.
Congress would need to define the scope of QIA eligibility, establish guardrails to ensure environmental integrity, and authorize lead agencies to issue consolidated approvals that satisfy the requirements of multiple environmental statutes for qualifying projects. For the QIA process to be durable and transparent, core eligibility criteria, decision timelines, and oversight mechanisms should be established in statute, with agencies granted the authority to update technical standards periodically based on the best available science, technology, and environmental conditions. Congress would also need to clarify the authority of the designated lead agency relative to cooperating agencies to ensure that QIA consolidates review without diminishing the independent statutory responsibilities assigned to those agencies.
Because QIA would consolidate determinations under multiple statutes, Congress would also need to carefully consider the appropriate structure for judicial review. Decisions regarding venue, timing of challenges, and standards of review involve significant institutional and constitutional considerations that warrant legislative debate.
A QIA framework would require deliberate congressional engagement with both technical and political questions that this paper does not attempt to resolve. Several of the statutes discussed here—the ESA, NHPA, and CWA Section 401—raise complex scientific, legal, and federalism considerations that warrant legislative hearings, expert testimony, and intergovernmental consultation. Careful congressional examination should ensure that QIA is legally sound and maintains the standards of each substantive environmental statute, by consulting with industry, scientists, and environmental experts. In addition, QIA should address the federalism issues of concurrent review head-on, ensuring that the statutory framework respects state sovereignty without allowing state processes to become a chokepoint.
Importantly, QIA would build on existing permitting tools. Programmatic EISs and EAs, NWPs under the CWA, and other streamlined mechanisms would continue to play important roles. QIA would provide a comprehensive pathway for projects with predictable and mitigable impacts that currently face unnecessary delay due to fragmented review and inconsistent sequencing across statutes and jurisdictions.
Successful implementation would also require robust intergovernmental coordination. States and tribes would retain their existing authorities, such as those under the CWA, CZMA, and NHPA, but would participate in a more synchronized process with clear timelines and shared information systems. Timelines should follow the one-year statutory deadline under the CWA Section 401 for state or tribal action on a certification request. Failure to act within the one-year statutory period would be a clear and immediate waiver of certification authority. This ensures timeliness while guaranteeing that transparent engagement with affected communities and tribes would remain a core requirement.
Build, Protect, Engage
The United States faces an urgent need to build energy infrastructure that supports economic growth, energy security, and the clean energy transition. Yet the current environmental permitting system too often prioritizes process over outcomes, creating uncertainty and delay without consistently delivering better environmental protection. Incremental reforms can help with minor permitting roadblocks, but they are unlikely to resolve the structural inefficiencies that now characterize federal permitting.
QIA offers a different path forward. By shifting from case-by-case procedural review to a framework grounded in objective criteria, enforceable standards, and credible oversight, QIA would enable faster, more predictable approvals for qualifying projects while strengthening environmental performance and public trust. Rather than weakening safeguards, QIA would allow agencies to focus resources where they matter most—on monitoring, compliance, and enforcement—while preserving meaningful engagement with states, tribes, and affected communities.
Done carefully, QIA could restore balance to the permitting system: accelerating the energy infrastructure the nation needs, protecting environmental and cultural resources, and engaging the public in a meaningful way.
Alexis Burns is a research associate for the Energy Security and Climate Change Program at the Center for Strategic and International Studies (CSIS) in Washington, D.C. Joseph Majkut is director of the Energy Security and Climate Change Program at CSIS.
This report is made possible through support from TC Energy.
Please consult the PDF for the appendix.







